文:辽宁晚报
如果国庆要帮人代购要注意了!
海关严打代购
不少代购在机场被海关“抓到”
少的一两百,多的被罚几万!
事情发生在9月28日,
在上海浦东机场T2航站楼,
所有人全部开箱排队等待过机审查,
队伍长的看不到尽头...

一班航班查了100多个代购,
排队等待交税...


看看这被税的单子

代购群里早就炸开了锅

面膜一片一片的来,
东西一件一件的查。




在开箱过程中,
一名男子突然“扑通”跪在了海关面前。
因为他带了178万的货,
情节过于严重,进了缉私局。

被罚的物品中,
有最便宜的唇膏,
10支Tom Ford口红被税1800元,
3盒面膜被罚200多元,
Luna也被罚……

据说过机时,
海关开箱的场景是这样的。

开箱查了一天,
一直到凌晨一点,
都在排队过机检查。

代购们为了安全出关,
使出浑身解数,求人帮忙带出去。

还有更狠的,
海关直接冲去源头—
日上免税店抓人,
但凡是在日上免税店买了十几万货的代购,
全部无一幸免。

被罚的代购们都坚持不下去了。


被税并不是上海海关的专利
全国海关都在例行执法


8月31日新出台的《电商法》中提到,所有的电子商务经营者,包括朋友圈里的微信代购们, 但凡情节严重的,都将被责令停业整顿,还会被处以50万到250万的罚款!

其实,
代购这种行为风险一直很大。
早在两年前,就爆出过新闻:
买一个手表被税16万5,刚开始接到这个大单的小伙伴还欢天喜地,直到被税60%,整整16万多。


出国买买买的游客也是一样的:
今年年初,一名女子从澳洲回国时,身上背了个价值 1917美元的 Gucci" 酒神包 ",外加一条 LV 的围巾、一些彩妆自用品,总共约4000美元的商品,和一双 Stansmith 的鞋和一些日用品放在托运行李中。

结果,入境时却被海关直接关进" 小黑屋 "。工作人员打开托运行李,估算了她箱内商品价值之后,告诉她将要交9600元的税。

大家是不是有这样的疑问:
没有包装袋和吊牌的包、围巾
为什么会被税?
一般情况下,穿在身上、背在身上、戴在手上、没有吊牌和包装盒的东西,都直接或间接向海关表明了:这些东西自用。
如果你的“自用品”超出合理数量或者太贵重、成色太新的就要小心了。 海关对手表、金银首饰、珠宝等高价值商品是不放过的。

提示:出国旅游身上有贵重物品或保养很好的旧包包的话,如果是国内买的出示发票,或出境前提前申报。
携带物品入境的正确“姿势”
一般来说居民旅客在境外获取的自用物品,只要不超过5000人民币,海关就予以免税放行。
对于超出5000元人民币的物品,经海关审核确属自用的,海关仅对超出部分征税,对不可分割的单件物品则是全额征税。

如果不幸被抓,
以下物品都需要按照不同的比例补交税款:
15%: 食品饮料、金银制品、家具、书刊、教育影视类资料等;
30%: 纺织品、皮革制品、鞋包、钟表、钻石首饰、洗护保养品、医疗、厨卫、文具等;
60%: 高档烟酒、高档手表、贵重首饰、化妆品、高尔夫球具等。
此外,还有20种不予免税商品:
电视机、摄像机、录像机、放像机、音响设备、空调器、电冰箱、洗衣机、照相机、复印机、程控电话交换机、微型计算机及外设、电话机、无限寻呼系统、传真机、电子计算器、打字机及文字处理机、家具、灯具、餐料。
最后,
再来详细了解一下
▼
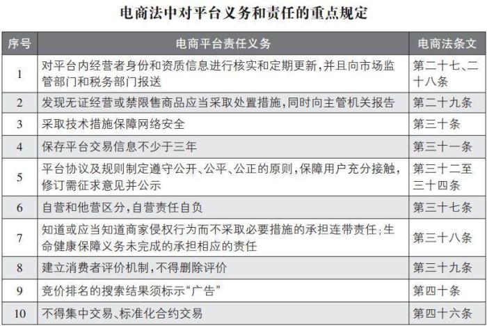
《中华人民共和国电子商务法》
将明年1月1日正式实施!

看个简短视频了解一下
▼
韩国化妆品、澳洲奶粉
日本的马桶盖
还有朋友圈里的欧美、泰国代购
明年起还有照常代购么
答案是:
以后会受到严格监管,一旦违规
最高罚款200万!
▼

1、不管是什么代购,都需要营业执照,还是采购国和中国双方的营业执照
2、需要缴纳税务,偷税漏税需承担刑事责任
3、没有中文标签,不是国家认监委认证工厂生产等奶粉保健品之类不得销售

别以为自己平时
在朋友圈里打打广告就没事
从现在开始多了一个
“专业名词称呼”
电子商务经营者
什么是电子商务经营者?

淘宝、京东等电商平台上的代购
微信朋友圈里的微商
在直播平台中卖东西的博主
都属于电子商务经营者!
以后怎么管理代购和微商?1
必须进行登记

如果你卖的是食品,需要申请食品流通许可证;
《电商法》明确规定,没有中文标签、不是国家认监委认证工厂生产、未获取配方注册证的婴幼儿配方奶粉不得在网络平台销售。

除了法律规定的特殊情况外, 都必须依法进行登记办理营业执照!否则将面临最高1万元的罚款!
2
必须依法纳税

《电商法》的出台
并不是打压电商平台
而是给消费者带来了
更好的消费环境
除了对电商、代购、微商等立法
还有一些新规都很有好处!
1、买到假货几率小了!

《电商法》实施以后代购、微信朋友圈卖假货、劣质商品,恐怕不会那么容易了。的确, 监管越来越严格,我们买到假冒伪劣商品的几率也会越来越小。
2、电商平台承担“连带”责任

如果平台上卖家的商品有问题, 比如奶粉是假的,红酒、 化妆品 是是假的……那么平台也得承担责任。 这样以后在大型电商平台买东西,更加放心,更有保障。
3、严禁“刷好评”、“删差评”

电子商务经营者不得以虚构交易、编造用户评价等方式进行虚假或者引人误解的商业宣传,欺骗、误导消费者。 简单来说就是禁止“刷好评”、“删差评”,否则最高罚款50万!
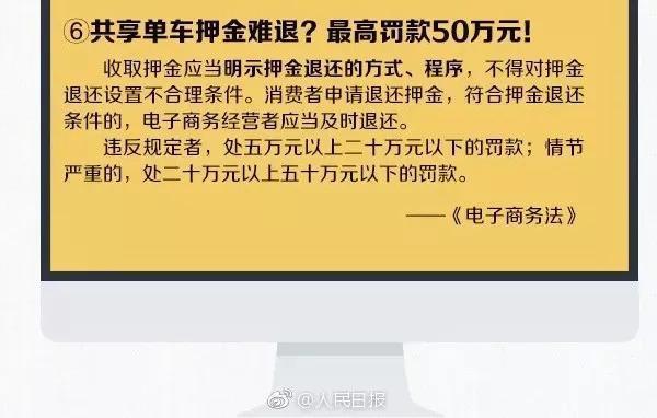
4、不得无故拒退押金

《电商法》规定,电子商务经营者按照约定向消费者收取押金的, 应当明示押金退还的方式、程序,不得对押金退还设置不合理条件。 消费者申请退还押金,符合押金退还条件的,电子商务经营者应当及时退还。
以后再无“订了就不给退”的霸王条款了!










