2017年化妆品产品包装文案备案新规
包装广告违禁用语明细(必看!)
据食品药品监管局表示:” 2017年7月1日起化妆品企业尤其是生产企业,将全部换发新证等问题;对于化妆品品牌而言,产品包装更换的问题也不容忽视。因为按照新规要求,化妆品生产企业现有包装标识可以使用到2017年6月30日,自2017年7月1日起生产的化妆品必须使用标注了《化妆品生产许可证》信息的新的包装标识。”新的包装标示不再使用"QS"标志,此前使用原包装标示生产的化妆品,在保质期内可以继续使用。
关于化妆品的包装标签标识的法规要求按2015版规范
产品包装合法规备案撰写要点
(一)品名
一般由【商标+成分/功效+属性名】组成,分别按照特殊用途化妆品和非特殊用途化妆品进行命名。
非特殊用途化妆品的命名应当依据最新广告法和国食药监许【2010】72号《化妆品命名规定》及《化妆品命名指南》进行产品命名。
(二)成分
按照2016版技术规范的规定攥写成分,并按照含量由高到低的顺序排列在产品包装上。
(三)化妆品功效
不得夸张宣传产品效果、虚假效果;禁止明示或暗示对疾病的治疗作用和效果(包括菌类、螨类、毒、炎、敏、保健类、内调、班类等);禁止使用医疗术语(廯类、痛、伤、激素、身体不适、发类症等)。
(四)使用方法、储存方法及注意事项
注意事项,应当参考2016版安全技术规范中的要求进行撰写。
(五)生产企业及实际生产企业信息
应当包含公司名称及注册地址。
(六)工厂三证信息(现有3种情况)
生产许可证号、卫生许可证号;卫生许可证号;最新生产许可证号(QS不用打)
(七)产品标准号
包含国家标准、行业标准、企业标准。
(八)产地
比如:广东省 广州市 、广东 广州
(九)保质期
生产批号及限用日期见包装 或 生产日期见包装 保质期:X年、XX月
(十)净含量
使用中文“净含量:”作为导出语。
(十一)产品质量检验合格证明:合格品
另外,化妆品包装物(容器)的最大表面的面积小于10平方厘米且净含量不大于15克或者15毫升的,其标识可以仅标注化妆品名称,生产者名称和地址,净含量,生产日期和保质期或者生产批号和限期使用日期。(其余内容可标注在包装说明书上)
________________________________________________________
包装设计版面规范
1、包装标签文案字体高度:化妆品包装物(容器)最大表面面积大于20平方厘米的,化妆品标识中强制标注内容字体高度不得小于1.8毫米。
2、净含量字体高度




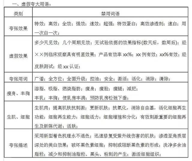
第一部分:化妆品包装禁止标注的用语
罚款很严重,请注意!




第二部分:符合化妆品定义范畴的部分功能
在保证真实性的前提下,下列功能被认为符合化妆品定义规定的功能范畴:
一、清洁功能。如:清洁皮肤;清洁头皮和头发;防止或去除头屑等相关词语。
二、消除不良气味功能。如:预防异味;香气使人心旷神怡等相关词语。
三、护肤,美容,修饰功能。如:

四、育发,染发,烫发,脱毛,美乳,健美,除臭,祛斑,防晒等九种特殊用途功能。如:


有争议词语忌用:
迅速、快速、全面、提高抵抗力、镇定、祛螨、延缓衰老、抑制黑色素的形成、超xx、特xx、均衡油脂分布、去除黄气、暗哑、抑油、修复细纹、提升肌肤净白还原能力;强力;独有;特有;中草药,等等
www.hufu.club 护肤俱乐部 以护肤开发角度看护肤 做有趣的护肤社区






游客:
对的,可以标了,这个 还不准确。http://www.hufu.club/index.php?c=read&id=60&page=1 应该以此为准